Texas Instruments TPS62864/TPS62866同步降压转换器
Texas Instruments TPS62864/TPS62866同步降压转换器是一种高频同步降压转换器,具有I2C接口,可提供高效、自适应和高功率密度的解决方案。在重负载至重型负载下,转换器在 PWM 模式下工作。它在轻负载时自动进入省电模式运行,在整个负载电流范围内保持高效率。该器件还可强制进入PWM模式运行,以获得较小的输出电压纹波。Texas Instruments TPS62864/TPS62866 DCS控制架构实现了出色的负载瞬态性能和严格的输出电压精度。通过I2C接口和专用VID引脚,可快速调节输出电压,使负载功耗适应不断变化的应用性能需求。特性
- 7 mΩ和6.5 mΩ内部功率MOSFET
- >90%的效率(0.9V输出)
- DCS控制拓扑结构实现快速瞬态响应
- 输出电压精度:1%
- 工作静态电流:4µA
- 输入电压范围:2.4V至5.5V
- 开关频率:2.4MHz
- 电源良好指示灯引脚选项
- 通过外部电阻器进行选择
- 启动输出电压
- I2C从站地址
- 通过I2C接口选择
- 省电模式或强制PWM模式
- 输出放电
- 断续或闭锁短路保护
- 输出电压斜升速度
- VID引脚,用于动态电压调节 (DVS)
- 热预报警和热关机
- I2C兼容接口,最高可达3.4Mbps
- 采用1.05mm x 1.78mm x 0.5mm 15引脚WCSP封装,间距0.35mm
应用
- 为FPGA、CPU、ASIC或视频芯片组提供核心电源
- 相机模块
- 固态硬盘
- 光学模块
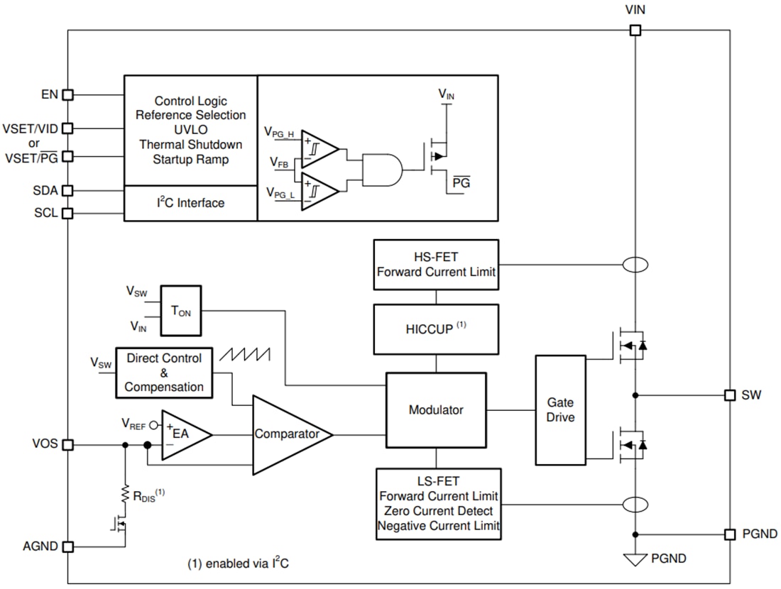
功能框图
发布日期: 2020-05-21
| 更新日期: 2024-06-18
