Texas Instruments TPS62868/TPS62869同步降压转换器
Texas Instruments TPS62868/TPS62869同步降压转换器是高频同步降压转换器,设有I2C接口,可提供高效、自适应和高功率密度的解决方案。从中等程度的负载到高负载,该转换器在脉宽调制(PWM)模式下运行,并在轻负载电流时自动进入省电模式运行,以便在全部负载电流范围内保持高效率。Texas Instruments TPS62868/TPS62869还可以在PWM模式下强制运行,让输出电压纹波最小。凭借其所有的DCS-Control架构,可实现出色的负载瞬态性能和较高的输出电压精度。通过I2C接口和专用VID引脚,可快速调整输出电压,使负载功耗适应应用不断变化的性能需求。特性
- 11mΩ和10.5mΩ内部功率MOSFET
- 效率:>90%(0.9V输出)
- DCS控制拓扑,用于快速瞬态响应
- 可用输出电压范围,通过I2C实现动态电压调节 (DVS)
- 输出电压范围为0.2V至0.8375V,步进为2.5mV
- 输出电压范围为0.4V至1.675V,步进为5mV
- 输出电压范围为0.8V至3.35V,步进为10mV
- 输出电压精度:1%
- 开关频率:2.4MHz
- 通过外部电阻器进行选择
- 启动输出电压
- I2C从设备地址
- 通过I2C接口选择
- 省电模式或强制PWM模式
- 输出放电
- 断续或闭锁短路保护
- 输出电压斜升速度
- 过热预警和过热关断
- 电源良好指示灯引脚选项,具有窗口比较器
- I2C兼容接口,速率高达3.4Mbps
- 采用1.5mm x 2.5mm x 1.0mm 9引脚QFN封装,脚距为0.5mm
- 还可提供WCSP封装(TPS62866、6A同步降压转换器,具有I2C接口,采用1.05mm x 1.78mm WCSP封装)
应用
- 用于FPGA、CPU、ASIC或视频芯片组的内核电源
- IP网络摄像头
- 固态硬盘
- 光学模块
- LPDDR5 VDDQ导轨电源
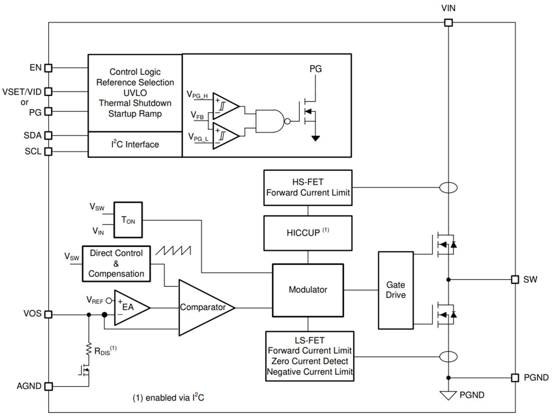
功能框图
发布日期: 2021-01-28
| 更新日期: 2022-03-11
