Texas Instruments TPS62869EVM-118评估模块

Texas Instruments TPS62869EVM-118评估模块配置用于评估TPS628691、TPS628692、TPS628681和TPS628692器件的运行情况。TPS62869x是6A降压转换器,具有DCS-Control™,采用小型1.5mm x 2.5mm QFN封装解决方案。

TI TPS62869EVM-118评估模块可产生0.4V至1.675V输出电压,精度为1%,从2.4V至5.5V的较高输入电压到0.9V的稳压输出电压。

特性

  • 输入电压范围:2.4 V至5.5 V
  • 可编程输出电压:0.4V至1.675V (通过I2C)
  • 直流输出电流为 6 A

板布局

Texas Instruments TPS62869EVM-118评估模块

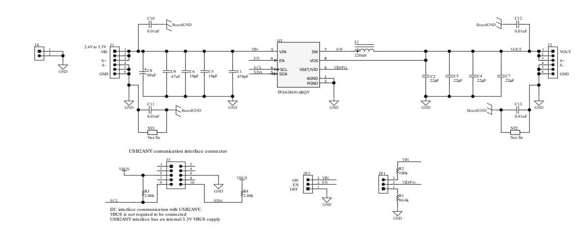
原理图

原理图 - Texas Instruments TPS62869EVM-118评估模块

快速连接概览

Texas Instruments TPS62869EVM-118评估模块
发布日期: 2020-10-21 | 更新日期: 2024-09-05