Texas Instruments TPS631010/TPS631011降压-升压转换器
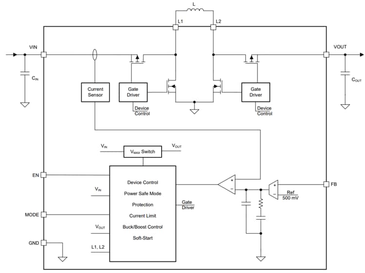
Texas Instruments TPS631010/TPS631011降压-升压转换器是一款恒定频率峰值电流模式控制降压-升压转换器,采用微型晶圆芯片级封装。该降压-升压式转换器的工作输出电流为1.5A,输入电压范围为1.6V至5.5V。当输入电压近似等于输出电压时,TPS631010/TPS631011转换器自动以升压、降压或3周期降压-升压模式运行。该降压-升压式转换器在8μA静态电流和省电模式下工作,可在轻负载至空载条件下实现最高效率。TPS631010/TPS631011转换器非常适合用于TWS、系统前置稳压器、负载点调节、指纹、摄像头传感器和稳压器。特性
- 输入电压范围:1.6V至5.5V
- 器件输入电压:>1.65V(启动)
- 输出电压范围:1.2 V至5.5 V(可调)
- 高输出电流能力:3 A峰值开关电流
- VIN ≥ 3V、VOUT = 3.3V时,输出电流为2A
- VIN ≥ 2.7V、VOUT = 3.3V时,输出电流为1.5A
- 在整个负载范围内具有高效率
- 静态电流:8μA(典型值)
- 可配置自动省电模式和强制PWM模式
- 峰值电流降压-升压模式架构
- 无缝模式转换
- 正向和反向电流操作
- 启动至预偏置输出
- 固定频率运行,2MHz开关频率
- 安全可靠的运行特性
- 过流和短路保护
- 集成软启动,采用有源斜坡
- 过热和过压保护
- 带负载断开的真正关断功能
- 正向和后向电流限制
- 工作温度范围:-40 °C至125 °C
- 较小的解决方案尺寸
- 小尺寸1 µH电感器
- 1.803mm x 0.905mm(WCSP)
应用
- TWS
- 系统前置稳压器
- 智能手机、平板电脑、终端和远程信息处理
- 负载点调节
- 有线传感器、端口/电缆适配器和加密狗
- 指纹和摄像头传感器
- 电子智能锁和IP网络摄像头
- 稳压器
- 数据通信、光学模块和冷却/加热
框图
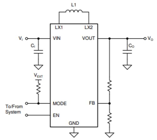
典型应用电路
发布日期: 2023-02-17
| 更新日期: 2024-01-23
