TI TPS7H5020EVM板的引脚布局可填充额外组件和测试点,以测试定制设置和性能验证。
特性
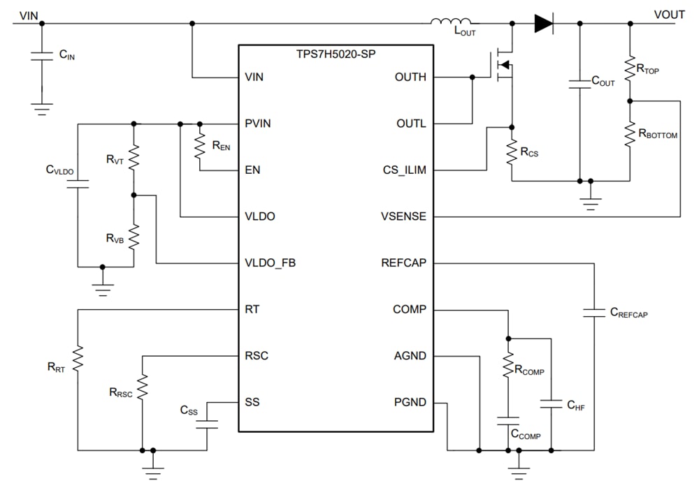
- 输入电压范围:5 V至12 V
- 1A输出时15V
- GaN FET
- 切换频率:1MHz
- 整个温度、辐射、线路和负载调节范围内的电压基准:0.6V ±1%
- 可调斜坡补偿和软起动
- 可选PVIN 连接至VIN 或VLDO
应用
- 太空卫星电源
- 通信有效载荷
- 命令和数据处理
- 光学成像有效载荷
- 成像雷达有效载荷
- 卫星电力系统
简化原理图
布局
发布日期: 2025-05-30
| 更新日期: 2025-09-14

