Texas Instruments TPS7H5020FLYEVM 评估模块

Texas Instruments TPS7H5020FLYEVM评估模块可对TPS7H5020-SEP PWM控制器进行全面评估。TPS7H5020-SEP驱动GaN FET开关元件,采用反激式转换器拓扑结构。TI TPS7H5020FLYEVM具有灵活性,支持测试定制配置。提供测试点和额外的元器件引脚布局,以便轻松配置器件并验证性能。

特性

  • 功率级输入电压范围:22V至36V
  • 独立控制器电源输入:4.5V至14V
  • 最大输出电流:4 A
  • GaN FET开关元件
  • 在输入电压、温度和辐射范围内的电压基准:0.6V ±1%

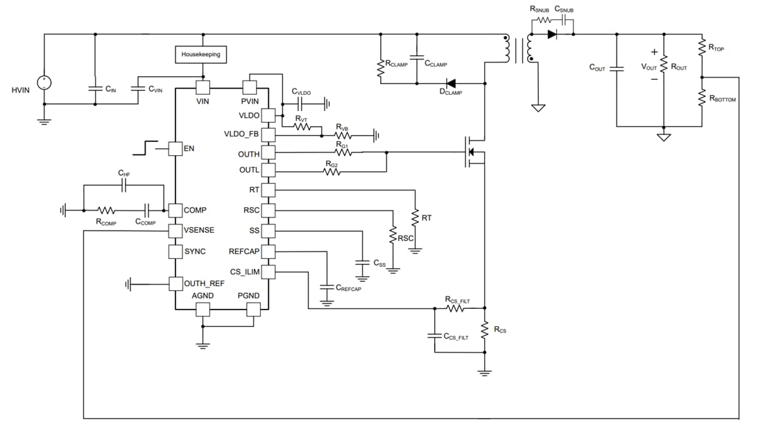
简化原理图

原理图 - Texas Instruments TPS7H5020FLYEVM 评估模块

布局

位置电路 - Texas Instruments TPS7H5020FLYEVM 评估模块
发布日期: 2025-09-14 | 更新日期: 2025-09-22