Texas Instruments UCC25640x LLC谐振控制器
Texas Instruments UCC25640x LLC谐振控制器是全功能LLC控制器,配有集成式高压栅极驱动器。这些控制器经过专门设计与PFC控制器配对使用,以凭借最少的外部组件提供完整的电源系统。根据设计,所产生的电源系统无需单独的待机功率转换器即可满足最严格的待机功率要求。UCC25640x LLC谐振控制器可提供具有软启动和软关断周期的高效突发模式,可最大限度降低待机运行时的可闻噪声。UCC25640x控制器采用混合控制,带来同类最佳的线路和负载瞬态响应。典型应用包括SMPS电源、照明、AC-DC适配器、企业和影院投影仪、医疗电源、多功能打印机和电动工具。特性
- 经优化的低功耗模式和突发模式算法
- 突发模式,有软开和软关期
- 空载和待机时最低限度地降低可闻噪声
- 用户选项,可禁用突发模式
- 光耦合器低功耗运行
- 效率性能超过DoE VI级和EU CoC 2级外置电源标准
- 混合迟滞控制 (HHC)
- 同类最佳的瞬态响应
- 从突发模式快速退出
- 可靠的自适应死区时间控制
- 集成高压栅极驱动器,具有0.6A拉电流和1.2A灌电流能力
- 强大的电容区域 (ZCS) 避免方案
- 过热、输出过压、输入欠压保护以及三级过流保护
- 集成高压启动功能
- 有源X电容放电功能
应用
- SMPS电视电源
- 照明
- 交流-直流适配器
- 电动工具
- 多功能打印机
- 医用电源
- PC电源
- 游戏机电源
- 企业和电影院投影仪
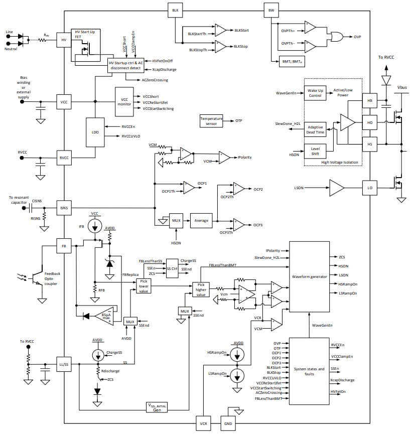
框图
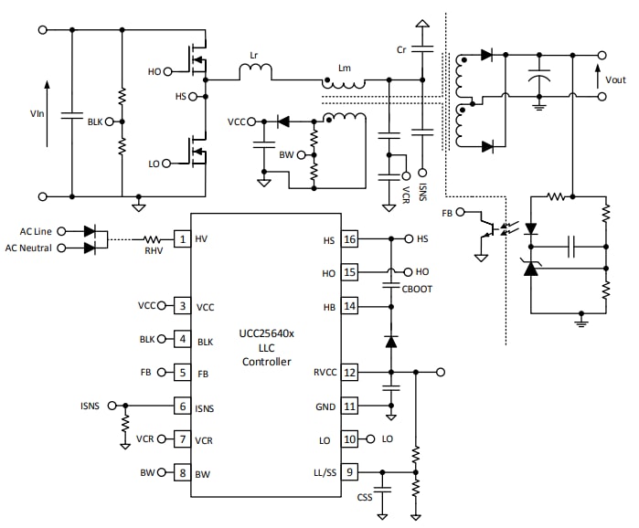
简化示意图
发布日期: 2020-01-08
| 更新日期: 2024-05-01
