Texas Instruments UCC28750提供多重保护功能,只需极少外部元件即可实现稳健的转换器设计。输出过功率保护(OPP)和逐周期过流限制可保护负载和功率级元件免受电应力影响。过压和欠压锁定(OVLO和UVLO)可防止在不必要的输入条件下进行开关。FLT引脚提供线路欠压检测和保护,或者外部过热和过压保护,具体取决于器件型号。无论何种器件型号,FLT引脚还用于通过外部控制(下拉至地)禁用器件。
特性
- 稳定的连续导通模式(CCM)运行,具有内部斜率补偿
- 固定频率运行:65kHz或100kHz
- 通过光耦合器进行次级侧调节(SSR)
- 频率折返和突发模式,可提高轻载效率
- 频率抖动,可改善EMI性能
- 栅极拉电流/灌电流能力:300mA/500mA
- 内部软启动:4 ms
- 强大的保护功能
- 过压和欠压锁定
- 输出过功率保护(OPP)
- 输出短路(OSC)保护
- 输出过压(OVP)保护
- 逐周期峰值过流限制
- FLT引脚上的外部过热、过压保护(OTP、OVP)和欠压检测
- 内部热关断
应用
- 电器
- 电池组和充电器
- 小家电
- 大家电
- 功率传输
- 服务器PSU,具有12V输出
- 隔离离线AC/DC电源
- 电网基础设施
- 电表
- 组列逆变器
- 微型逆变器
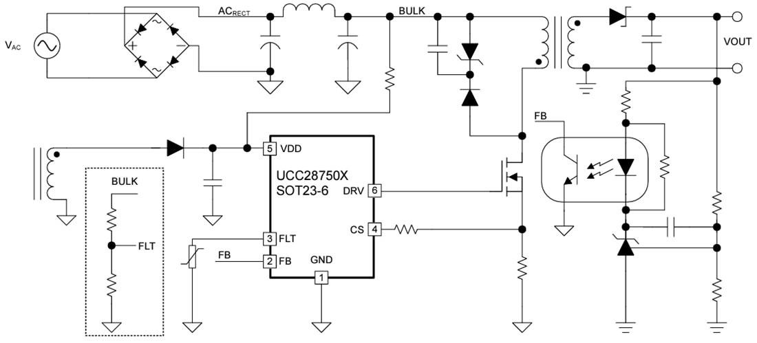
典型应用电路
发布日期: 2024-02-14
| 更新日期: 2024-07-01

