特性
- 具有符合AEC-Q100标准的下列结果:
- 器件温度等级1:-40°C至125°C
- 器件人体模型 (HBM) 分类等级2:±2kV
- 器件CDM分类等级C4B:750V
- 1MHz运行
- 待机电流50µA、最大电流100µA
- 低工作电流:2.3mA(52kHz时)
- 35ns快速逐周期过流限制
- 峰值输出电流:±1A
- 轨到轨输出摆幅,上升时间为25ns,下降时间为20ns
- ±1%初始微调2.5V误差放大器参考
- 微调振荡器放电电流
- 新款欠压锁定型号
应用
- 汽车电源
- 混合动力和电动车辆
- 开关模式电源
- 直流-直流转换器
- 板上安装电源模块
Datasheets
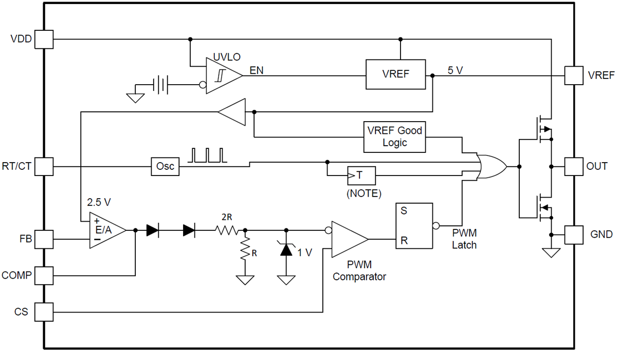
功能框图
发布日期: 2018-04-30
| 更新日期: 2025-05-06

