Texas Instruments ULN2003ADEVM评估模块
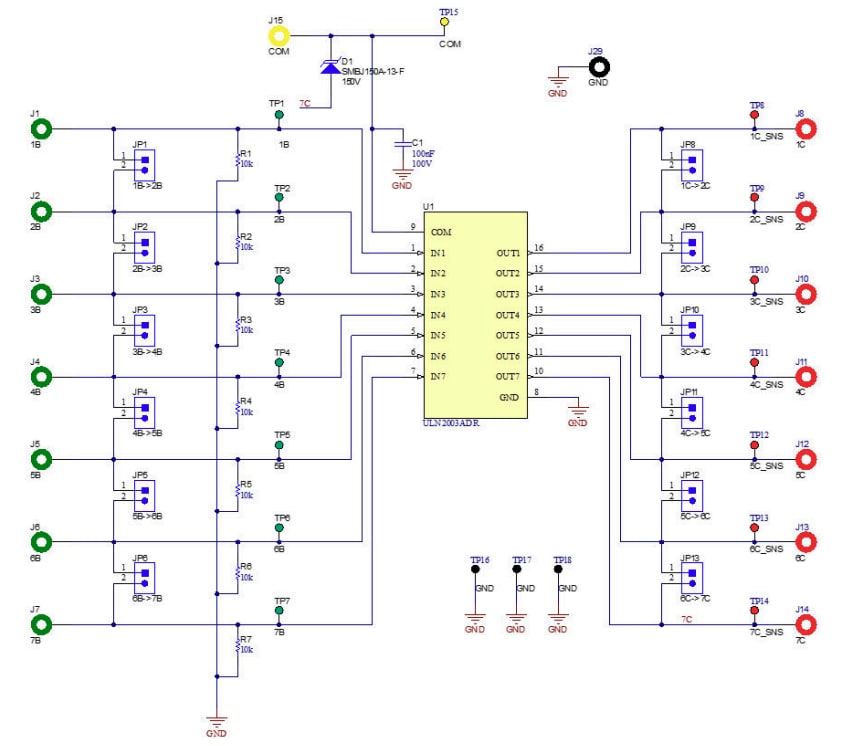
Texas Instruments ULN2003ADEVM评估模块用于评估ULN2003A达林顿晶体管阵列的性能和功能。该模块提供了一种将电源与设备集电极输入端无缝连接的方法。ULN2003ADEVM包括跳线,用于并联通道以获得额外的电流能力。该模块用于锤驱动器、灯驱动器、继电器驱动器、线路驱动器和显示器驱动器等应用。
特性
- 与ULN2003A器件的SOIC(D版本)兼容
- 每个控制输入端都有下拉电阻,确保INx信号不浮动
- 跳线可将通道并联,以获得更高的电流能力
相关晶体管阵列
High-voltage, high-current devices consisting of seven npn Darlington pairs.
驱动评估模块
允许用户评估ULN2003ADYY在DYY SOT-23-THIN封装中的功能。
发布日期: 2024-04-22
| 更新日期: 2025-02-22