Texas Instruments USB-PD-CHG-EVM-01供电和充电评估模块
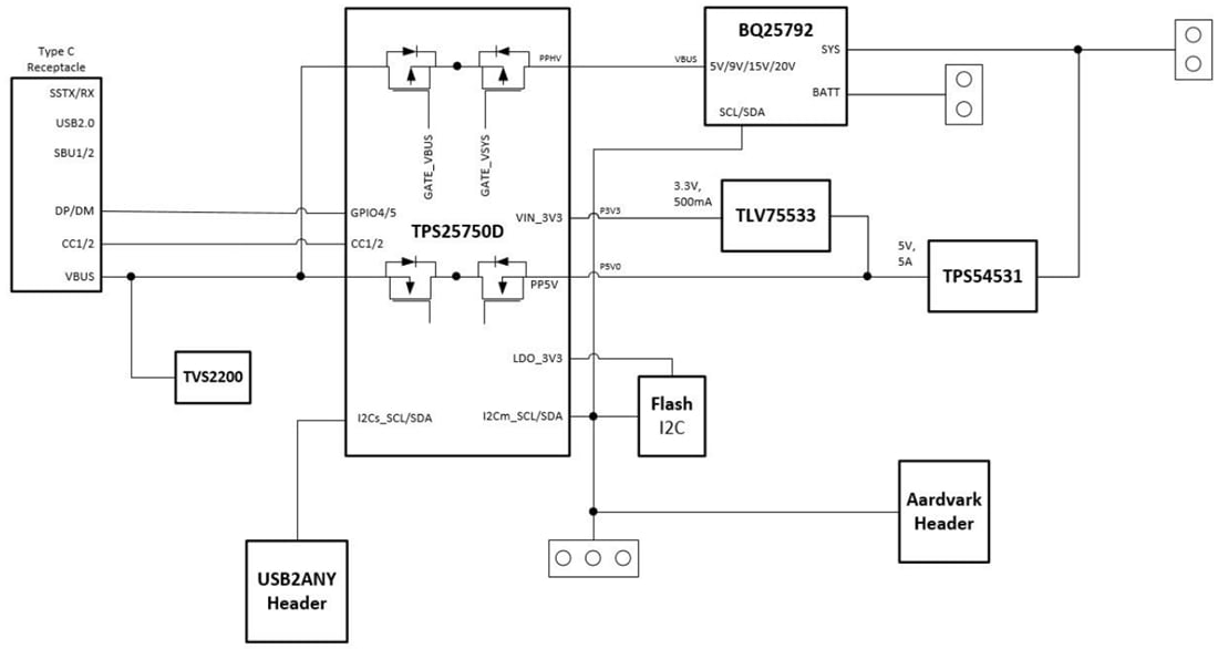
Texas Instruments USB-PD-CHG-EVM-01供电和充电评估模块 (EVM) 用于同时评估bq25792器件和TPS25750器件。bq25792是一款集成式开关模式降压-升压电池充电管理器件,采用HOTROD (QFN) 封装,设计用于1至4节锂离子电池和锂聚合物电池,输入电压范围为3.6V至24V。TPS25750是一款USB Type-C和供电控制器,内部能够提供20V/5A拉灌电流。借助I2C串行接口,该供电控制器可驱动电池充电器,同时自身也由主机驱动。这一特性使组合成为真正灵活的解决方案。Texas Instruments USB-PD-CHG-EVM-01不包括进一步连接电池充电器所需的USB2ANY (必须单独订购)。特性
- 轻松评估高效5A开关模式降压-升压充电器与USB Type-C和供电控制器(带集成开关)的组合
- 使用Aardvark™连接器更改供电制器闪存设置,以满足用户所需的配置
- 使用供电控制器和电池充电器之间的板载内部I2C线路对电池充电器进行编程,仅需一个一次性闪存
- 较小的解决方案尺寸,可通过所选的两个集成电路突出紧凑型设计
框图
发布日期: 2021-03-16
| 更新日期: 2025-02-27
