Vicor DCM非隔离稳压DC-DC转换器模块
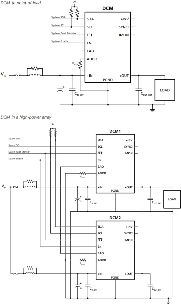
Vicor DCM非隔离稳压DC-DC转换器模块是用于桥接48V和传统12V电源母线的高密度电源模块。该产品系列包括DCM3717和DCM3735系列,可在40V至60V输入电压范围内工作,并产生10V至12.5V可调的12V稳压输出电压。这些模块支持高达2000W的功率,可并联以达到更高的功率水平。这些完整的转换器解决方案只需极少的外部元件,从而提高了整个供电网络的功率密度。非隔离DCM还能在指定的输入线路范围内始终保持高效率。独立使用或与下游负载点 (PoL) 产品一起使用的模块化DCM转换器可支持高效配电网络 (PDN)。这提供了出色的电源系统性能以及从各种电源到PoL的连接性。基于48V的架构可最大限度地提高配电网络效率,同时保持安全超低电压 (SELV) 水平。随着48V PDN的使用越来越多,需要兼容传统的12V系统和基础设施。传统的1/8和1/4开放式砖型转换器体积庞大,无法满足先进系统的功率密度要求。此外,传统的转换器拓扑结构效率低下,会降低48V配电增益。为电源系统工程师提供易于使用的高密度48V至12V电源模块,简化了他们的设计和电源系统占用空间。Vicor DCM非隔离稳压DC-DC转换器模块是工业、自动测试设备 (ATE)、机器人、汽车和数据中心应用的理想之选。
特性
- 功率高达2000W
- 效率高达96.5%
- 可并联,适用于更高功率的应用
- PMBus兼容的遥测功能
- 40VDC至60VDC输入范围
- SM ChiP表面贴装封装
- 5.2mm封装高度
应用
- 工业
- ATE(自动测试设备)
- 机器人
- 汽车
- 数据中心
视频
典型应用
功能框图
发布日期: 2024-11-11
| 更新日期: 2025-09-03
