Vicor DCM3735 48V to PoL DC-DC Converter

Vicor DCM3735 48V to Point-of-Load (PoL) DC-DC Converter is a non-isolated, regulated converter module with PMBus control and telemetry in a thermally adept package. This DCM converter operates from a semi‑regulated 40VDC to 60VDC wide input voltage range to generate a regulated point‑of‑load output with a trimmable output voltage range. The Vicor converter features a  >1MHz switching frequency, up to 2000W continuous operation, up to 2200W or 180A transient peak, and 96.4% peak efficiency. Typical applications include data centers, high-performance computing systems (HPC), industrial systems, and mild-hybrid and autonomous vehicles.

The DCM3735 converter provides a flexible thermal management option with low-top and bottom‑side thermal impedances. This DCM™ DC-DC converter comes in an SM-ChiP package configuration, using the patented Zero‑Voltage Switching (ZVS) buck-boost regulator stage, continued by the Sine Amplitude Converter (SAC™).

Features

  • 40VDC to 60VDC wide input voltage range
  • 10VDC to 12.5VDC trimmable output voltage range
  • 96.4% peak efficiency
  • Up to 2000W continuous operation
  • Up to 2200W or 180A transient peak
  • >1MHz switching frequency
  • PMBus compatible telemetry
  • Internal voltage, current, and temperature shut down
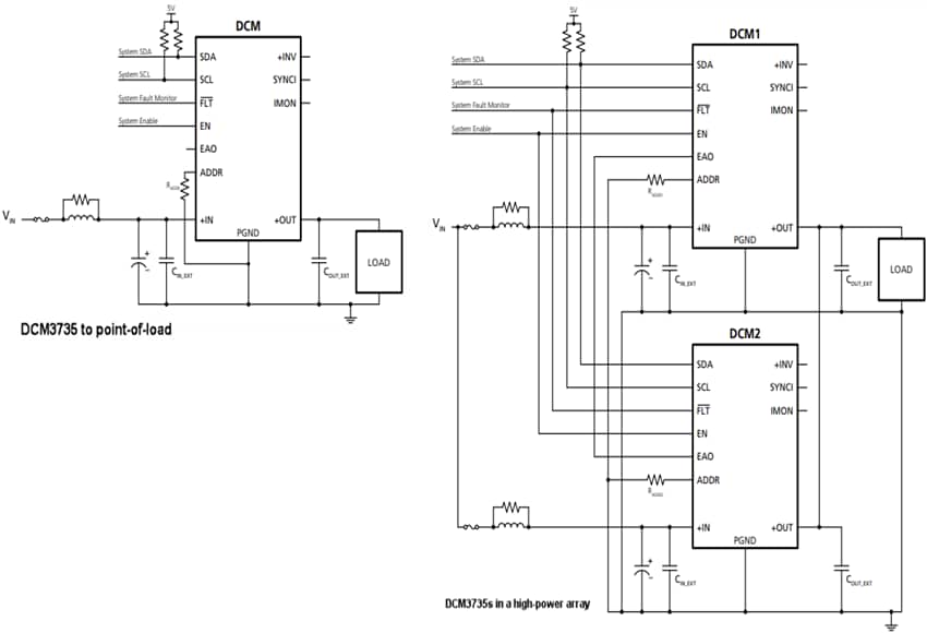
  • Array configuration of up to 4 units

Applications

  • Data centers
  • High-performance computing systems (HPC)
  • Mild-hybrid and autonomous vehicles
  • Industrial systems

Typical Application Circuit Diagram

Application Circuit Diagram - Vicor DCM3735 48V to PoL DC-DC Converter

Block Diagram

Block Diagram - Vicor DCM3735 48V to PoL DC-DC Converter
发布日期: 2024-09-09 | 更新日期: 2025-12-15