Texas Instruments TPS543A22同步SWIFT™降压转换器
Texas Instruments TPS543A22同步SWIFT™ 降压转换器是一款高效18V、12A同步降压转换器,采用内部补偿、固定频率高级电流模式 (ACM) 控制架构。该器件始终在FCCM下工作,产生0.5V至7V的输出电压。该器件在高达2.2MHz的开关频率下工作都能具有高效率,因此非常适合用于需要小解决方案尺寸的设计。固定频率控制器可以在500kHz至2.2MHz范围内运行,并且可以通过SYNC引脚与外部时钟同步。其他特性包括高精度电压基准、双线远程检测、可选软启动时间、单调启动至预偏置输出、可选电流限制、通过EN引脚调节UVLO以及全套故障保护。Texas Instruments TPS543A22采用小型2.5mm × 4.5mm HotRod™ WQFN-FCLF封装。特性
- 固定频率、内部补偿、高级电流模式 (ACM) 控制
- 集成6.5mΩ和6.5mΩ MOSFET
- 输入电压范围:4V至18V
- 输出电压范围:0.5V至7V
- 真差分遥感放大器 (RSA)
- 三个可选PWM斜坡选项,优化控制环路性能
- 五个可选开关频率(500kHz、750kHz、1MHz、1.5MHz和2.2MHz)
- 可与外部时钟同步
- 电压基准精度:0.5V、±0.5%(整个温度范围内)
应用
- 无线和有线通信基础设施设备
- 光学和光纤网络
- 测试与测量
- 医疗和保健
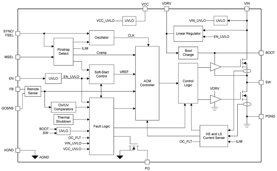
功能框图
发布日期: 2023-08-21
| 更新日期: 2024-09-25
