Texas Instruments TPS543B25和TPS543B25T降压转换器
Texas Instruments TPS543B25和TPS543B25T同步SWIFT™ 降压转换器是一款高效率18V、25A降压转换器,采用内部补偿的定频高级电流模式(ACM)控制架构。此系列转换器在FCCM下工作,可产生0.5V至7V的输出电压。固定频率控制器的工作频率为500kHz至2.2MHz,且可通过SYNC引脚与外部时钟同步。其他功能包括高精度电压基准、双线遥感、可选软启动时间、可选电流限制以及全套故障保护。TPS543B25和TPS543B25T转换器适用于光纤网络、测试与测量以及医疗保健应用。特性
- 固定频率、内部补偿高级电流模式(ACM)控制
- 集成6.5mΩ和6.5mΩ MOSFET
- 输入电压范围:4V至18V
- 输出电压范围:0.5V至7V
- 真差分遥感放大器 (RSA)
- 三个可选PWM斜坡选项,优化控制环路性能
- 五个可选开关频率(500kHz、750kHz、1MHz、1.5MHz和2.2MHz)
- 可与外部时钟同步
- 电压基准精度:0.5V、±0.5%(整个温度范围内)
应用
- 无线和有线通信基础设施设备
- 光学和光纤网络
- 测试与测量
- 医疗和保健
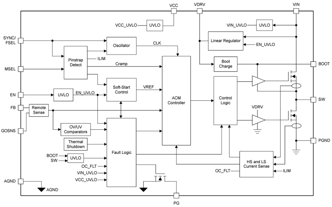
功能框图
发布日期: 2023-08-21
| 更新日期: 2025-08-01
