TPS56637兼具FCCM和Eco-mode™两种运行模式,可在轻负载条件下通过MODE引脚配置进行选择。Eco-mode™支持在轻负载时实现高效率。可以选择FCCM来符合严格的输出电压纹波要求。TPS56637具有完整的非闭锁OV(过压)、UV(欠压)、OC(过流)、OT(过热)和UVLO(欠压锁定)保护以及电源正常状态指示器和输出放电功能等特性。
TPS56637采用10引脚、3.0mm x 3.0mm HotRod™ QFN封装,额定结温范围为-40°C至+150°C。
特性
- 输入电压范围:4.5V至28V
- 输出电压范围:0.6V至13V
- 最大连续输出电流:6A
- 集成26mΩ和12mΩ MOSFET
- 基准电压:0.6V ±1%
- D-CAP3™控制模式,可实现快速瞬态响应
- Eco-mode™和FCCM(强制连续导通模式)可选,适用于通过MODE引脚实现轻负载运行
- 内部软启动时间:2ms
- 内置输出放电功能
- 开关频率:500kHz
- 电源正常状态指示器,可监控输出电压
- 逐周期过流限制
- 非锁存UV、OV、OT和UVLO保护
- 工作结温范围:−40°C至+150°C
- 小型10引脚、3.0mm × 3.0mm HotRod™ QFN封装
- 可使用WEBENCH®电源设计器创建定制设计方案
应用
- 企业系统,如多功能打印机、存储
- 个人电子产品,如电视、扬声器、机顶盒、便携式电子产品
- 工业应用,如电子销售终端、工厂自动化和控制、电机驱动
- 通用12V、19V、24V总线电源
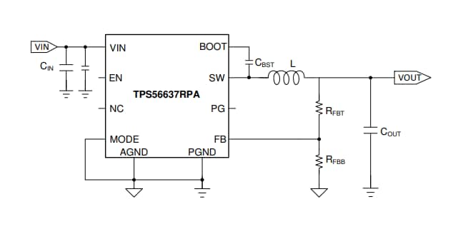
简化示意图
发布日期: 2019-11-25
| 更新日期: 2024-03-27

