Texas Instruments LMR60410同步降压转换器
Texas Instruments LMR60410同步降压转换器针对高功率密度、低电磁干扰(EMI)和低输出电容进行了优化。该转换器具有3V至36V(绝对最大值为42V)的输入电压范围、200kHz至2.2MHz的可编程开关频率范围以及30ns(典型值)的极低tON 。LMR60410降压转换器通过将输出电压节点直接连接到反馈引脚,实现固定3.3V/ADJ和5V/ADJ两种引脚可编程输出电压选项。该转换器具有0.65μA关断电流、5μA待机电流、FPWM、PFM和外部频率同步等特性。MODE/SYNC引脚允许设计人员选择工作模式或将其与外部时钟频率同步。PG引脚无需外部电压监控器即可实现电源时序控制和输出电压状态通知。LMR60410转换器提供具有扩频功能的型号,采用超紧凑型2.5mmx2mm HotRod™ QFN-9封装(带可湿性侧翼)。典型应用包括工业运输、工厂自动化和控制以及电机驱动器。特性
- 支持功能安全:
- 可提供文档,协助功能安全系统设计
- 3V至36V(42V绝对最大值)宽工作输入电压
- 提供固定3.3V/ADJ和5V/ADJ引脚可编程输出电压选项:
- 可调输出电压范围:1 V至20 V
- 针对低电磁干扰(EMI)要求进行了优化:
- 低感抗HotRod™ QFN封装
- 提供高级扩频选项
- 极低tON(典型值为30ns)
- 可编程开关频率:200kHz至2.2MHz
- 可提供FPWM、PFM或外部频率同步功能
- 超低静态电流:
- 0.65 μA关断电流
- 待机电流:5μA
- 电源良好输出,用于电源排序
应用
- 工业运输
- 工厂自动化和控制
- 电机驱动器
功能框图
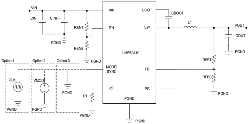
典型应用电路
原理图 - 固定输出
发布日期: 2025-01-23
| 更新日期: 2025-08-27
