TI UCC14130-Q1能以高效率提供高达1.5 W(典型值)隔离输出功率。UCC14130-Q1只需最少的外部元件,并包含片上器件保护功能。该模块还提供其他功能,如输入欠压和过压锁定、输出电压电源良好比较器、软启动超时、过热关断,以及可调隔离正负输出电压。此外,该器件还提供一个使能引脚和一个开漏输出电源良好引脚。
特性
- 带隔离变压器的完全集成高密度隔离DC/DC模块
- 隔离式直流/直流,用于驱动:IGBT、 GaN、SiC和Si MOSFET
- 输入电压范围:10V至18V,绝对最大值为32V
- TA ≤105°C时输出功率:1.5W
- 10V <VVIN <18V,TA = 105°C时输出功率:1.0W
- 可调节的单路或双路输出电压(使用电阻器),整个工作范围内的调节精度为<±1.3%
- 采用扩频调制和集成变压器设计,电磁辐射低
- 使能、电源良好、UVLO、OVLO、软启动、短路、功率限制、欠压、过压和过热保护
- CMTI >150kV/µs
- 符合汽车应用类AEC-Q100标准
- 温度等级1:-40°C ≤ TJ ≤150°C
- 温度等级1:-40°C ≤ TA ≤125°C
- 可提供功能安全文档来辅助功能安全系统的设计
- 计划中的安全相关认证
- 5657VPK 基本隔离,符合DIN EN IEC 60747-17 (VDE 0884-17) 标准
- 3000VRMS 隔离,持续1分钟,符合UL1577标准
- 基本绝缘,符合CQC GB4943.1标准
- 36引脚宽SSOP封装
应用
- 混合动力、电动和动力传动系统 (EV/HEV)
- 逆变器和电机控制
- 车载 (OBC) 和无线充电器
- 汽车直流/直流转换器
- 电机驱动器
- 工业运输
- 电网基础设施
- 电动汽车充电站电源模块
- 直流充电(桩)站
- 组列逆变器
- 商家服务器PSU
设备对照表
简化应用
典型开机顺序
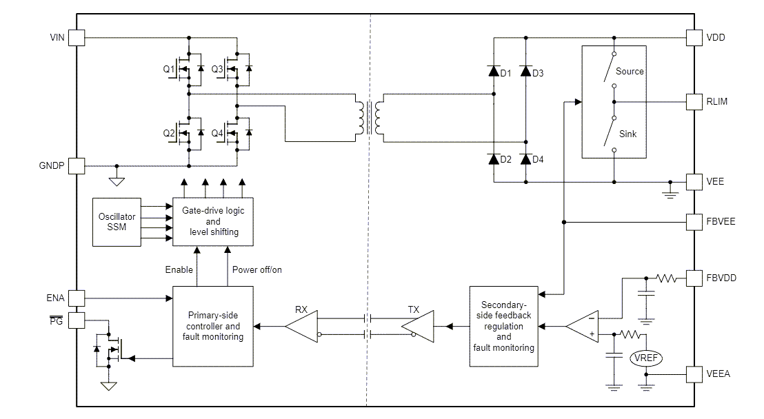
功能框图
发布日期: 2024-02-22
| 更新日期: 2025-03-05

